• 患者服务: 与癌共舞小助手
  • 微信号: yagw_help22

QQ登录

只需一步,快速开始

手机动态码快速登录

手机号快速注册登录

开启左侧

肺腺癌egfr19吉非替尼耐药后基因检测t790m突变服用奥希替尼效果不佳 求教

  [复制链接]
34375 17 波波aa 发表于 2025-12-25 12:45:19 |
累计签到:4 天
连续签到:1 天
[LV.2]与爱新人
闯关3AN2  博士二年级 发表于 2025-12-29 12:22:18 来自手机 | 显示全部楼层 来自: 中国
波波aa 发表于 2025-12-29 08:27
闯关老师 您说的和给我们这次手术的外科医生说的一样2024年就已经耐药吃着不管用了,当时我还不太想承认这件事,现在癌胚抗原持续升高,奥希替尼是不是没有完全控制住

是否控制住有两方面,就像一个硬币的两面,药物的控制力,肿瘤的反控制力。。。。你们这个肿瘤的反控制力看上去有点弱,所以即使药物疗效有限,但问题似乎不大,也不像别人家那样快速的进展。

举报 使用道具

回复 支持 反对
波波aa  小学六年级 发表于 2025-12-29 15:24:58 来自手机 | 显示全部楼层 来自: 中国
闯关3AN2 发表于 2025-12-29 12:22
是否控制住有两方面,就像一个硬币的两面,药物的控制力,肿瘤的反控制力。。。。你们这个肿瘤的反控制力看上去有点弱,所以即使药物疗效有限,但问题似乎不大,也不像别人家那样快速的进展。

听您这样说真的稍微松了一口气,今天我来上海找周彩存教授看来看了一下,先上两次培美+卡铂化疗奥希替尼不停药 之后再复查评估一下。谢谢您帮我分析 好人一生平安

举报 使用道具

回复 支持 反对
累计签到:1 天
连续签到:1 天
[LV.1]初来乍到
申医生  版主 发表于 2026-1-1 07:57:33 来自手机 | 显示全部楼层 来自: 孟加拉
波波aa 发表于 2025-12-29 08:31
申医生您好,我现在也想要化疗,培美+卡铂或培美+贝伐这两个方案您有什么建议吗。化疗的话以后还能吃回奥希吗

有机会吃回去,看身体状态决定是单药还是双药,很多医保要求就是双药化疗才能报销

举报 使用道具

回复 支持 反对
波波aa  小学六年级 发表于 2026-1-2 23:02:22 来自手机 | 显示全部楼层 来自: 山东
申医生 发表于 2026-01-01 07:57
有机会吃回去,看身体状态决定是单药还是双药,很多医保要求就是双药化疗才能报销

谢谢申医生 能吃回去就太太太好了,我妈妈明天入院准备做培美+卡铂化疗了,奥希替尼不停。

举报 使用道具

回复 支持 反对
波波aa  小学六年级 发表于 2026-3-2 10:37:18 来自手机 | 显示全部楼层 来自: 中国
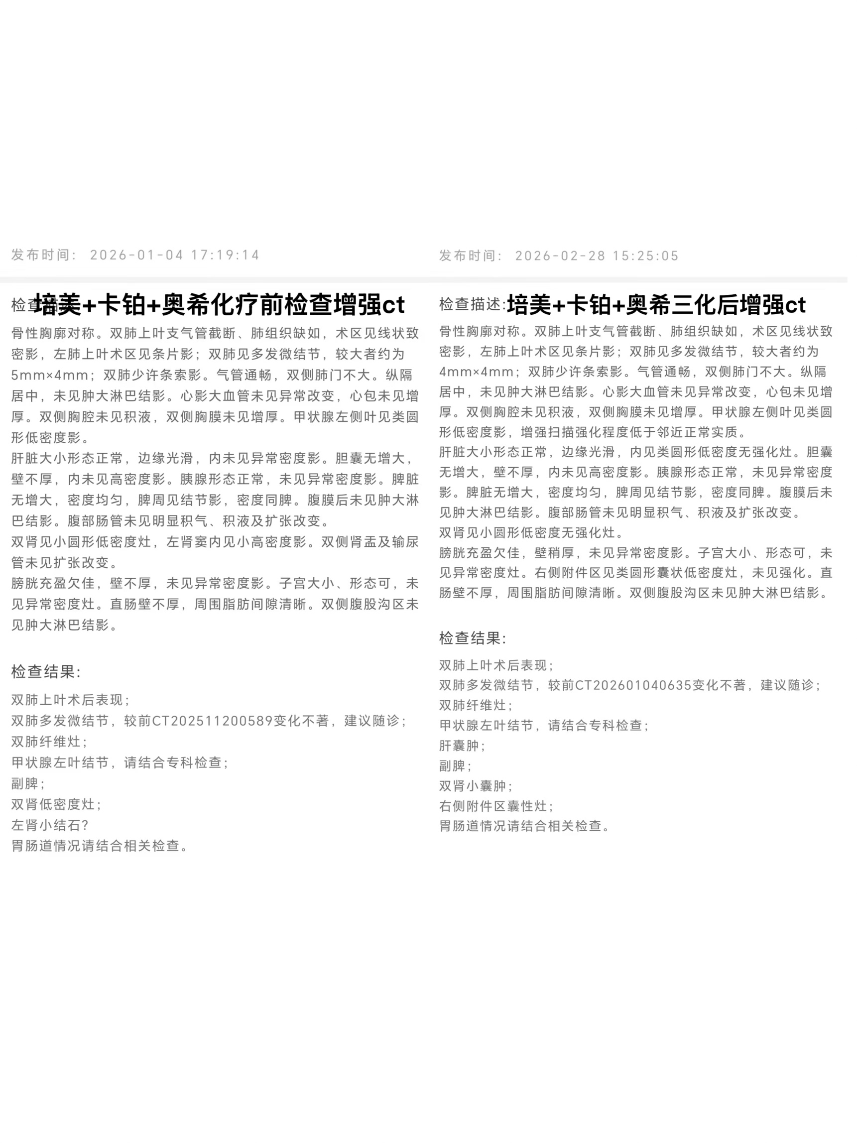
我妈妈做了三次培美+卡铂化疗+口服奥希,cea下降不理想开始上升了,影像无变化。接下来继续这个方案还是把卡铂换成贝伐 求教

                               
登录/注册后可看大图


                               
登录/注册后可看大图

举报 使用道具

回复 支持 反对
越来越好6666  初中一年级 发表于 2026-4-2 20:18:55 来自手机 | 显示全部楼层 来自: 四川成都
丁增琼 发表于 2025-12-26 01:43
我家当初奥西也是很快耐药,然后用二代或三代联280或184近四年。

你们奥希当初是部分耐药还是全部耐药?

举报 使用道具

回复 支持 反对
越来越好6666  初中一年级 发表于 2026-4-2 20:19:30 来自手机 | 显示全部楼层 来自: 四川成都
丁增琼 发表于 2025-12-26 01:43
我家当初奥西也是很快耐药,然后用二代或三代联280或184近四年。

三代联280,还是奥希联的吗

举报 使用道具

回复 支持 反对
丁增琼  大学四年级 发表于 7 天前 来自手机 | 显示全部楼层 来自: 贵州贵阳
越来越好6666 发表于 2026-04-02 20:19
三代联280,还是奥希联的吗

是的

举报 使用道具

回复 支持 反对

发表回复

您需要登录后才可以回帖 登录 | 立即注册 手机动态码快速登录

本版积分规则

  • 回复
  • 转播
  • 评分
  • 分享
帮助中心
网友中心
购买须知
支付方式
服务支持
资源下载
售后服务
定制流程
关于我们
关于我们
友情链接
联系我们
关注我们
官方微博
官方空间
微信公号
快速回复 返回顶部 返回列表